2021年天津初中级经济师报名时间:7月30-8月9日,资格审核时考试报名的一项重要内容,为帮助大家顺利报名,开林教育整理了2021天津初中级经济师资格审核事项,大家一起看看吧!
资格审核注意事项:
1.注册信息,在线核查
报考人员本人登录全国专业技术人员资格考试报名服务平台,按照要求注册,完善个人信息,等待系统在线核查身份、学历(学位)信息(原则上24小时内返回核查结果)。
首次报考人员应在报名前完成用户注册,己注册的报考人员不需重新注册,报考前应提前登录网上报名系统,补充完善相关信息。网上报名系统将对身份信息、学历学位信息进行在线核查。报考人员提交注册信息24小时后可登录网上报名系统报名,如有未完成核查的项目,选择考试报名时会有相应的提示信息,须待核查完成后方可报名。
2.网上填报,诚信承诺
报考人员在网上报名系统填报相关信息后,可自主选择是否采用告知承诺制方式办理相关事项。如选择采用告知承诺制方式,在线核查结果返回后,报考人员须本人根据实际情况填写报名信息并对填报信息的真实、准确、完整、有效以及本人符合考试报名条件作出承诺,接受考试组织机构的核查,承担不实承诺的后果;报考人员本人采用电子方式签署告知承诺书(电子文本),一经提交具有法律效力,不允许代为承诺。未选择告知承诺制方式或者不适用告知承诺制办理报考事项的,应按我市规定线下办理审核事宜,并配合提交相关证明材料。
报考人员作出承诺后,可在未交费且报名截止前撤回承诺。报考人员撤回承诺后,应按我市规定线下办理审核事宜,并配合提交相关证明材料,且本年度该项考试中不再适用告知承诺制。
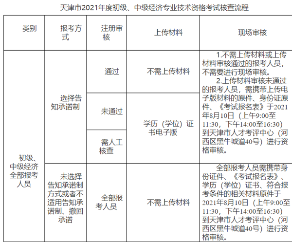
3.审核流程
备注:(1)需要上传材料的报考人员于2021年8月1日9:00至8月9日16:00登录全国专业技术人员资格考试报名服务平台上传相关资料电子版,审核部门将于2021年8月3日9:00开始对上传材料进行审核。

(2)网上上传相关材料电子版只能提交一次,不能修改。

