据吉林省人事考试网发布的关于做好2021年度中级注册安全工程师职业资格考试考务工作的通知了解到,吉林2021年中级注册安全工程师考试报名时间为:8月10日-8月18日。具体考试报名相关事宜如下,请考生认真查阅。
关于做好2021年度中级注册安全工程师职业资格考试考务工作的通知
各市(州)、长白山管委会、梅河口市人力资源和社会保障局:
根据《人力资源社会保障部办公厅关于2021年度专业技术人员职业资格考试计划及有关事项的通知》(人社厅发〔2021〕4号)和《人力资源社会保障部人事考试中心关于做好2021年度中级注册安全工程师职业资格考试考务工作的通知》(人考中心函〔2021〕32号)文件精神,为做好我省2021年度中级注册安全工程师职业资格考试考务工作,现将有关事项通知如下:
一、报名时间及办法
为方便考生,简化报名流程,倡导诚信报名,中级注册安全工程师职业资格考试报名证明事项推行告知承诺制。考生应认真阅读、准确理解相关报考规定。报考条件规定的专业是指根据教育部《普通高等学校本科专业目录(2020年版)》中所设置的有关学科门类专业。
(一)网上报名时间: 2021年8月10日—8月18日。
参加我省2021年度中级注册安全工程师职业资格考试的报考人员使用全国专业技术人员资格考试服务平台(网址:http://www.cpta.com.cn)进行网上报名。
1.考生注册
报考人员在网上报名系统注册时,网上报名系统通过政务信息共享接口等方式对报考人员身份、学历学位等信息进行在线核查,完成相关数据核查后方可继续报名。
2.考生承诺
报考人员在网上报名系统填报相关信息后,可自主选择是否采用告知承诺制方式办理相关事项。
未选择告知承诺制方式或者不适用告知承诺制办理报考事项的,报考人员应按报名地考试组织机构有关规定办理事项,提交相关证明材料。
报考人员采用电子方式签署告知承诺书(电子文本),一经提交即具有法律效力,不允许代为承诺。
3.选择考试
报考人员应对照考试报名文件,按要求选择考试类别、级别、专业、科目。
报考人员在提交报考信息后,网上报名系统将对学历学位、所学专业、工作年限等内容与报考特定条件相符合情况
进行在线核查。
4.选择考区
报考人员按工作单位属地原则报名,省(中)直驻长春市单位的考生选择“省(中)直”考点,各市(州)考生按所在市(州)选择相应考点,长白山保护开发区及省(中)直驻其他市(州)单位的考生就近选择考点。省直管县(市)仍按原渠道报名。
5.现场人工核查时间:2021年8月11日—8月19日(周六、周日休息)。
报名确认时,下列报考人员须携带对应报名条件中要求的学历、学位、资格证书、《资格考试报名表》等原件到资格审核部门(见附件)进行现场人工核查:
(1)不适用告知承诺制办理相关事项的;
(2)未选择告知承诺制方式办理相关事项的;
(3)撤回承诺申请的;
(4)身份信息、学历学位、所学专业等无法在线核查或在线核查未通过的。
根据疫情防控要求,请到现场的报考人员全程佩戴口罩,并出示“吉祥码”“通信大数据行程卡”,测温合格后方可进行资格审核。
6.资格考试报名表
报考人员确认报考信息准确无误后,可在网上自行打印《资格考试报名表》,打印后不允许修改个人信息。通过在线核验的报考人员,无需将报名表上交考试机构审核。
(二)网上缴费时间:2021年8月11日—8月20日。

报考人员资格审核通过后方可进行网上缴费,缴费成功后务必查看“缴费状态”。网上缴费后概不退费。未在规定时间内进行网上缴费的,视为自动放弃报考。
(三)准考证打印
考前一周内,报考人员登陆中国人事考试网快速通道 “准考证打印”栏目,用A4纸自行打印。报考人员须凭有效居民身份证、社会保障卡、外国人永久居留证和准考证进入考场。
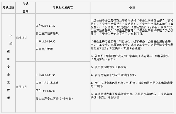
二、考试时间及科目

三、报考条件
凡符合《应急管理部 人力资源社会保障部关于印发〈注册安全工程师职业资格制度规定〉和〈注册安全工程师职业资格考试实施办法〉的通知》(应急〔2019〕8号)规定条件的人员,均可报名参加中级注册安全工程师职业资格考试。
(一)遵守中华人民共和国宪法、法律、法规,具有良好的业务素质和道德品行,具备下列条件之一者,可以申请参加中级注册安全工程师职业资格考试:
1.具有安全工程及相关专业大学专科学历,从事安全生产业务满5年;或具有其他专业大学专科学历,从事安全生产业务满7年。
2.具有安全工程及相关专业大学本科学历,从事安全生产业务满3年;或具有其他专业大学本科学历,从事安全生产业务满5年。
3.具有安全工程及相关专业第二学士学位,从事安全生产业务满2年;或具有其他专业第二学士学位,从事安全生产业务满3年。
4.具有安全工程及相关专业硕士学位,从事安全生产业务满1年;或具有其他专业硕士学位,从事安全生产业务满2年。
5.具有博士学位,从事安全生产业务满1年。
6.取得初级注册安全工程师职业资格后,从事安全生产业务满3年。
(二)免试部分考试科目的条件
符合《注册安全工程师职业资格制度规定》中的中级注册安全工程师职业资格考试报名条件,具有高级或正高级工程师职称,并从事安全生产业务满10年的人员,可免试“安全生产管理”和“安全生产技术基础”2个科目。
符合《注册安全工程师职业资格制度规定》中的中级注册安全工程师职业资格考试报名条件,本科毕业时所学安全工程专业经全国工程教育专业认证的人员,可免试“安全生产技术基础”科目。
已取得中级注册安全工程师职业资格证书的人员,报名参加其他专业类别考试的,可免试公共科目。考试合格后,核发人力资源社会保障部统一印制的相应专业类别考试合格证明。该证明作为注册时变更专业类别等事项的依据。
(三)报名要求
为保证中级注册安全工程师职业资格考试的平稳过渡,新旧制度衔接按以下要求进行:按原制度文件报考条件报考2018年度注册安全工程师执业资格考试全部四个科目(考全科)且取得部分考试科目合格成绩的人员(含中专学历人员),继续报考中级注册安全工程师职业资格考试全部四个科目(考全科)时,其2018年度及之后年度取得的各科目合格成绩有效期均按新制度规定的4年为一个周期进行管理;未选择过报考专业类别的人员,2021年度再次报考时可根据所在单位行业类别,参考《注册安全工程师职业资格制度规定》中“各专业类别注册安全工程师职业行业界定表”,选择报考专业类别。已经取得注册安全工程师执业资格证书或中级注册安全工程师职业资格证书的人员(含中专学历人员),可以报名参加其他专业类别考试(增报专业)。
参加全部4个科目考试的人员须在连续4个考试年度内通过全部科目,免试1个科目的人员须在连续3个考试年度内通过应试科目,免试2个科目的人员须在连续2个考试年度内通过应试科目,方可取得中级注册安全工程师职业资格证书。
四、告知承诺制有关政策
报考人员承诺后,在核查或者日常监管中发现其不符合考试报名条件的,考试报名无效,已缴费用不予退还;取得成绩的,当次全部科目考试成绩无效;取得资格证书或者成绩证明的,资格证书或者成绩证明无效。
报考人员应接受并配合考试组织机构的核查。打印准考证前,报考人员未按考试组织机构要求接受核查的,考试报名无效,不予办理准考证;考试结束后,报考人员未按考试组织机构要求接受核查的,暂按“报考条件待核查”处理,对其不进行成绩数据和证书相关操作,逾期拒不接受核查的,视为放弃考试资格。
报考人员提供虚假证明材料或者以其他不正当手段取得相应资格证书或者成绩证明等严重违纪违规行为的,按照《专业技术人员资格考试违纪违规行为处理规定》(人社部令第31号)第十条、第十二条处理。涉嫌犯罪的,依法移送司法机关。
五、资格证书
证书领取时间请关注吉林省人事考试网服务指南“证书领取通知”栏目相关消息。考试合格人员证书领取办法:采用现场领取或邮寄领取方式进行,详见吉林省人事考试网。
六、考试相关事项
(一)凡遵纪守法,恪守职业道德,符合报考条件且身体健康能够适应考试者均可报考。实行违纪通报制度,凡违纪违规考生一律通报到本人所在单位并给予严肃处理。
(二)根据人社部31号令和《关于规范专业技术人员资格考试雷同试卷认定和处理的通知》(人考中心函〔2012〕25号),国家阅卷时将对所有考生试卷进行雷同试卷检测鉴定,无论抄袭、被抄袭、通讯工具作弊等产生的雷同试卷或试卷代码异常,一律取消考试成绩。考生在严格遵守考试纪律的同时,要树立自我保护意识,防止被他人抄袭。严禁将手机等通讯工具及违禁物品资料带入考场座位,一经发现,不论使用与否,一律按违纪处理。
七、工作要求
专业技术人员职业资格考试事关广大应试人员切身利
益,考务工作环节多、时间紧、要求高,各地务必高度重视,严格按照《专业技术人员职业资格考试考务工作规程》(人社厅发〔2021〕18号)等有关规定要求,结合各地实际,及时开展考试风险梳理和安全隐患排查,拟定考试实施方案和考务应急预案,提前做好人员选派、考点考场布置、考务培训等各项准备工作,切实加强内部管理,做到考务任务明确、安全要求明确、岗位责任到人,确保考试平稳、有序。
在考试组织实施过程中,要坚决贯彻落实中央关于新冠肺炎疫情防控工作的决策部署,严格遵守当地疫情防控工作有关规定,落实责任,积极应对。要与当地卫生健康、教育、公安、工信等部门密切协同,确保应试人员、考试工作人员生命安全和身体健康,确保疫情防控常态化期间考试安全、平稳、顺利。
吉林省人力资源和社会保障厅
2021年8月3日

